羊城派综合 2018-05-23 10:16
近日,江苏东海民政局“离婚考卷”正式登场。
题目包括:结婚纪念日、配偶生日等。
据悉,此举主要让想要离婚的夫妻通过考试,对双方的感情做一个考察,民政局认为60分以上表明还有挽回余地。
离婚试卷原版在此,你也来试试能得多少分吧?
命题人:主审法官
答题人:夫妻
评卷人:夫妻
满分:100分
题型:填空题、简答题、陈述题
考题:


据了解,首份试卷的答题人是一对80后夫妻。
这份试卷他们答得怎么样?
女方成绩:100分
男方成绩:0分
社工认为,女方对男方及家庭还有深厚的感情,请男方深思。
该消息经连云港发布官方微博报道以后,迅速引起广大微博网友热议。
据悉,截至21日下午6点,微博浏览量已达到100万。

有网友觉得这份试卷挺好,可以让夫妻双方回忆婚姻的点点滴滴。


有时离婚只是意气用事,此举可以让双方冷静一下,避免一时冲动。


也有网友觉得大家都是成年人,此举干涉了婚姻自由。

对此,@连云港发布回应称,这份离婚试卷回答自愿,并不强求。

有网友表示愿意做这份试卷的说明这段感情还有挽回余地

还有网友建议:推行结婚考试

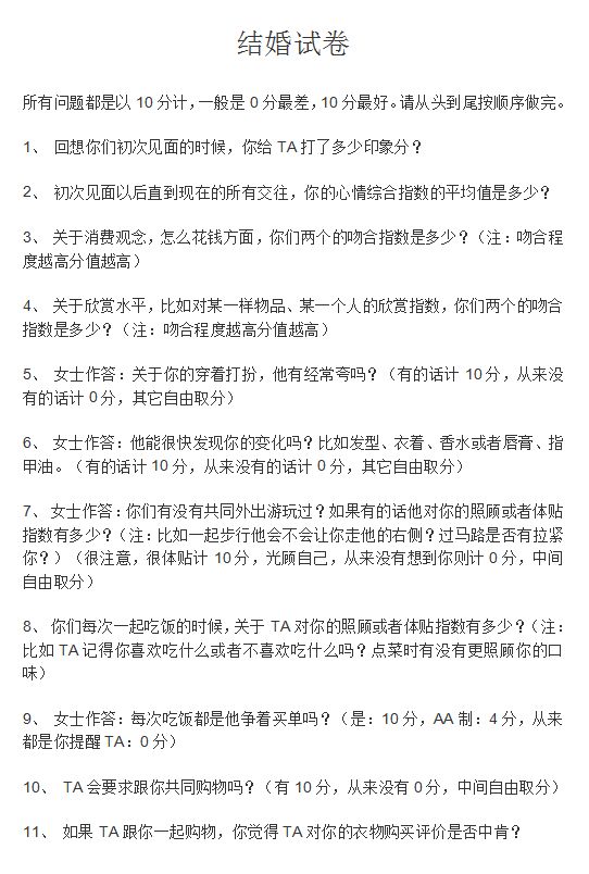
东海婚姻登记处在5月20日这天还准备了一张结婚考卷,
“你对另一半有多了解?”
“婚后谁做饭、谁洗碗?”
“过年回谁家?”
“他父母对你的态度”……
主要目的还是想让婚姻双方理性思考,认真对待爱情、婚姻、家庭。
结婚试卷原版在此
快来做一下,看看你对究竟另一半了解多少?




即使最美好的婚姻,一生中也会有200次离婚的念头,50次掐死对方的冲动…
请记住爱是两情相悦,更是理解和忍让,婚姻需要经营,出现问题更要及时化解。
送你一份幸福婚姻保鲜法则:









来源|广州日报、连云港发布(ID:lygfabu)、新闻晨报(ID:shwcb)、新浪微博、@人民日报
责编|陈倩